

近日,為進一步推動我省裝配式建筑的發展,規范裝配率計算,提升標準化建設水平,推進系統集成技術發展應用,四川省住建廳印發《四川省裝配式建筑裝配率計算細則》,自2020年10月1日起實施。
原《四川省裝配式建筑裝配率計算細則(試行)》(川建建發〔2018〕300號)同時廢止。?
1.本細則適用于四川省裝配式建筑單體建筑裝配率的計算,包括混凝土結構、鋼結構、木(竹)結構、混合結構等結構類型。
2.單體建筑應按項目規劃批準文件的建筑編號確認。
3.當建筑由主樓和裙房組成時,主樓和裙房可按不同的單體建筑進行計算。
4.當單體建筑中釆用了不同的結構體系(類型)時,可先按單一結構體系(類型)計算出各結構單元的裝配率,再根據各結構單元地上建筑面積加權平均。
5.地下室主體結構采用裝配式建造時,主體結構的得分按照相應評分表計算,地下室主體結構實際實施的面積可以替代上部結構相同面積的主體結構得分。
6.單體建筑裝配率P按下式計算:

7.各系統的得分不應小于評分表中規定的最低分值要求。8.公共建筑室內或居住建筑套內實施全裝修的情況下,當全裝修表面積的60%及以上采用裝配式裝修方式完成,且實現管線與主體結構分離時,內裝系統和管線系統的裝配率均可直接按照滿分計算。9.本細則中未予明確計算的新技術、新工藝,其計算方式由四川省住房和城鄉建設廳組織專家進行評估論證。10.裝配式建筑的分級標準為:A級,得分為60-75分;AA級,得分為76-90分;AAA級,得分為91分及以上。
1.本細則按照居住建筑、公共建筑和工業建筑的特點分別給出評分項及評分值。(見表一、表二、表三)
2.各評分項的得分有區間要求的按照插值法進行計算,僅有下限要求的評分項達到要求方可得分。
3.有多個評價項但評價分值僅有一項時,滿足一個評價項的要求即可得分。



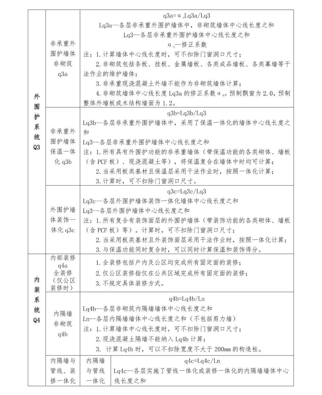
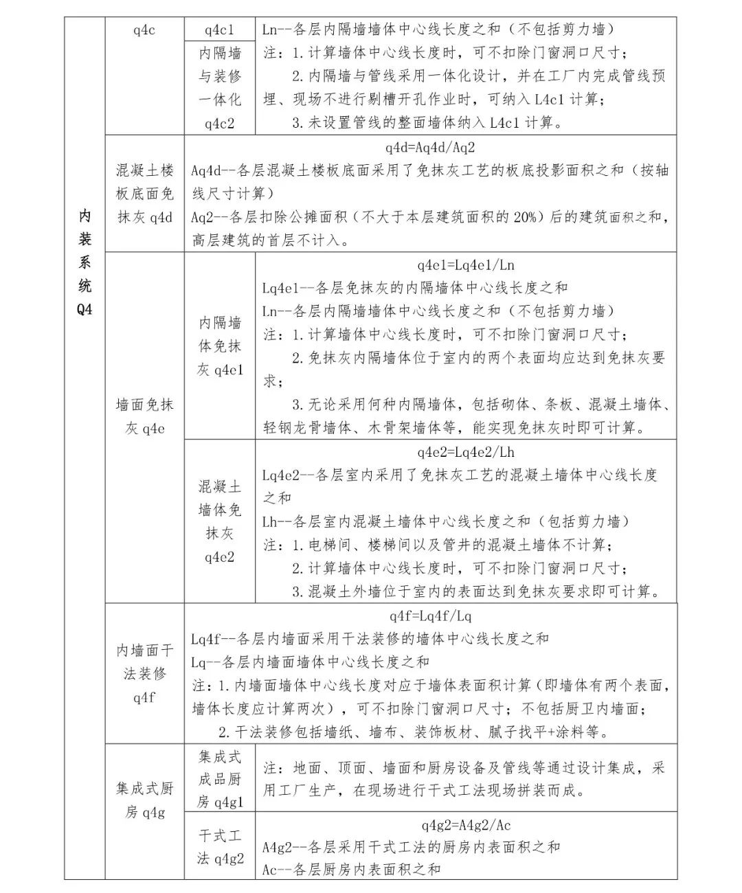
1.單體建筑裝配率的計算范圍為單體建筑室外地坪以上的部分。單體建筑若存在多個室外地坪,取標高較低的室外地坪以上(地下或半地下車庫除外);平屋頂以上樓梯間、電梯機房、設備間部分可不列入計算范圍。2.預制構件指預制剪力墻、預制柱、預制梁、預制樓面構件等結構構件。3.預制剪力墻包括:混凝土預制剪力墻、雙面疊合剪力墻、鋼管束剪力墻等;冷彎薄壁輕鋼結構、輕型木結構等體系中,由龍骨和面板形成的墻體。4.預制柱包括:預制混凝土柱、鋼柱、鋼管混凝土柱、木(竹)柱、工廠制作的鋼-混組合柱等。5.預制梁包括:預制混凝土梁或疊合梁、鋼梁、木梁、工廠制作的鋼-混組合梁等。6.預制樓(屋)面構件包括:預制混凝土樓板、疊合樓板、樓梯、陽臺、空調板等構件;鋼結構中的免支撐金屬樓承板;未采用現澆混凝土等濕作業的各類木結構樓(屋)面體系及各類鋼結構屋面體系。7.條板指寬度不小于600mm、長寬比不小于2.5的墻板。8.符合上述定義的預制構件,當計算細則中未明確修正系數取值時,修正系數均為1.0。9.裝配式裝修指一體化設計、工業化生產、干法施工、現場拼裝而成的裝修方式。










該細則自2020年10月1日起實施。
原《四川省裝配式建筑裝配率計算細則(試行)》(川建建發〔2018〕300號)同時廢止。
文件原文可在四川省裝配式建筑產業協會官網“公告通知”欄目中下載。
▼
